学院动态

首页 >> 新闻中心 >> 学院动态 >> 正文

我院在第二十五届“冯如杯”竞赛中荣获“优胜杯”

发布日期:2015-05-14    作者:     来源:     点击:
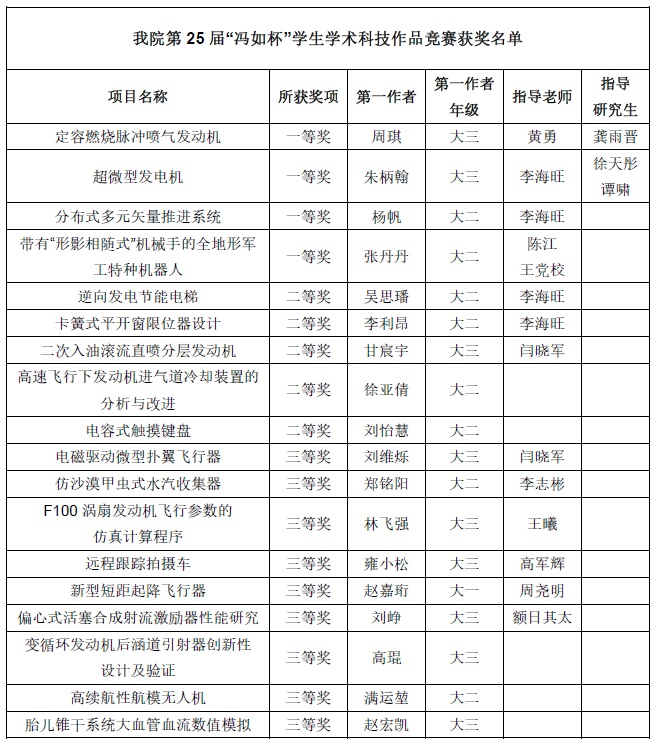
  5月11日,第二十五届“冯如杯”竞赛落下帷幕,经过激烈角逐,我院在本届竞赛中荣获“优胜杯”,学生学术科技作品一等奖4项(全校16项一等奖),二等奖5项,三等奖9项;学生创意大赛一等奖2项,二等奖4项,三等奖3项;学生创业大赛铜奖2项。

附:我院第二十五届“冯如杯”竞赛获奖学生名单




校长徐惠彬院士等校领导在活动现场与我系学生杨帆亲切交流

丁水汀院长和王强书记与周琪同学亲切交流

我院荣获本届“冯如杯”竞赛“优胜杯”

学生学术科技作品一等奖获得者:周琪、朱柄翰、张丹丹、杨帆

黄勇老师、李海旺老师荣获“优秀指导教师”称号

动力学生会科技实践部合影

快速链接

版权所有 ©   英国·威廉希尔(WilliamHill)集团有限公司-官方网站
地址:北京市昌平区高教园南三街9号   电话010-61716819